重大活动网络保障服务申请办理流程
一、服务介绍
1. 服务名称:校园重大活动网络保障申请
2. 办理对象:校属单位
3. 办理方式:线上办理
4. 申请流程:网上提交申请表→信息化中心审核
5. 办理时限:3个工作日
6.服务规则:适用于校级临时重大活动的网络支持保障(如大型招聘会、核酸检测)或者各二级部门举办的面向全省(全国)的重大活动的网络支持保障。已列入校历的例行重大活动无需按此流程办理,临时需要特别网络服务、支持的除外。为确保服务质量,请主办方至少提前一个星期进行申请。
二、办理指南
1.登录校园门户网站
首先,在浏览器中输入地址http://**.csust.edu.cn/(备注:**代表mservice),使用统一身份认证账号登录开云kaiyun体育服务大厅。如下图。


2.进入网上办事大厅/信息化服务

3.点击重大网络活动保障服务

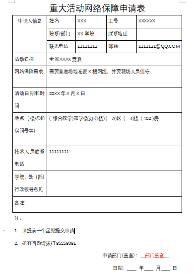
4.在弹出页面中填写表格,点击保存提交

5.将签字盖章好的表格拍照保存为PDF(推荐)/JPG格式。
