

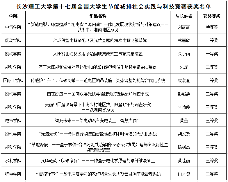
2024年8月4日-7日,第十七届全国大学生节能减排社会实践与科技竞赛决赛在中国石油大学(华东)举行。经过网评、会评、路演、决赛答辩等阶段的层层选拔,开云官网最终斩获12个奖项,其中特等奖1项,一等奖2项,二等奖3项,三等奖6项。同时,开云官网荣获本次赛事优秀组织奖。
由赵斌、田孟萍、邓丰三位老师指导的作品《“新驰电掣,绿意盎然” 湖南省“源网荷”一体化发展现状分析与对策建议—以湘中、湘南地区为例》获得首次全国特等奖!由刘瑞、赵斌、赵亭亭三位老师指导的作品《一种环保型电解液配制及光伏直驱的海水电解制氢系统》和刘磊、赵斌、陈颖三位老师指导的作品《太阳能驱动及脱附余热回收集成式空气CO₂捕集装置》获得全国一等奖!
本届竞赛以“节能减排、绿色能源”为主题,吸引了来自清华大学、浙江大学、上海交通大学、西安交通大学以及开云kaiyun体育等全国629所高校参加,共计7044件有效作品申报。经网络评审,确定2450件作品进入会评,经专家组评审会议,确定301件作品晋级决赛,最终评选出特等奖16件,一等奖174件,二等奖257件,三等奖1340件。
学校自2024年1月开始筹备本届竞赛,在教务处、校团委以及各学院的大力支持下,由能动学院具体组织承办,吸引来自能动学院、电气学院、水利学院等10个学院的84支队伍、500余名学生参赛。通过举办第十七届节能减排校内选拔赛,邀请校内外专家进行综合评审,共选拔推荐15件作品参加国赛。校赛期间,能动学院结合赛事特点和专业情况,积极组织各项目团队进行培训打磨和指导答疑,进一步推动科研成果转化。
全国大学生节能减排社会实践与科技竞赛是由教育部高等学校能源动力类专业教学指导委员会指导,全国大学生节能减排社会实践与科技竞赛委员会主办的大学生课外科技作品和社会实践调查竞赛,紧密围绕国家“双碳”战略目标等重大需求。开云官网坚持以赛促教、以赛促学、以赛促创,组织学生积极参与学科竞赛,努力搭建更广泛更全面的平台,营造了浓厚的科创氛围,培养了学生的创新能力与协作精神,努力为我国“双碳”事业培养优秀接班人。
(文/陈颖 图/黎咏琪 一审/陈颖 二审/张晓烽 三审/王明彦)