开云kaiyun体育
学校首页
首页
学院概况
学院介绍
学院领导
机构设置
党群工作
党建动态
工会动态
院务公开
师资队伍
自主师资
共享师资
企业导师
创业导师
人才培养
专业方向
特色课程
教学信息
育人成效
学生工作
队伍风采
学工动态
公示公告
表格下载
招生就业
本科生招生
研究生招生
合作交流
科技服务
校企交流
校际交流
双创教育
双创课程
双创竞赛
大学生创新创业园
创新创业园简介
双创动态
政策与管理
创业企业风采
优秀双创学子
备份_党群工作
党建动态
工会工作
大学生创新创业园
创新创业园简介
双创动态
政策与管理
创业企业风采
优秀双创学子
▣
政策与管理
首页
⋙
大学生创新创业园
⋙
政策与管理
⋙ 正文
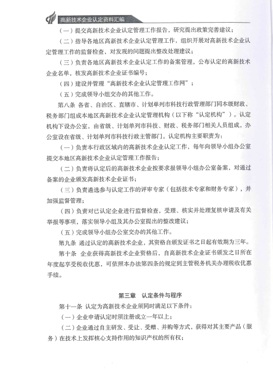
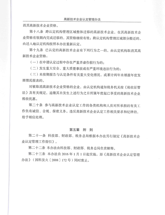
高新技术企业认定管理办法
发布日期:2021年06月10日 来源: 作者: