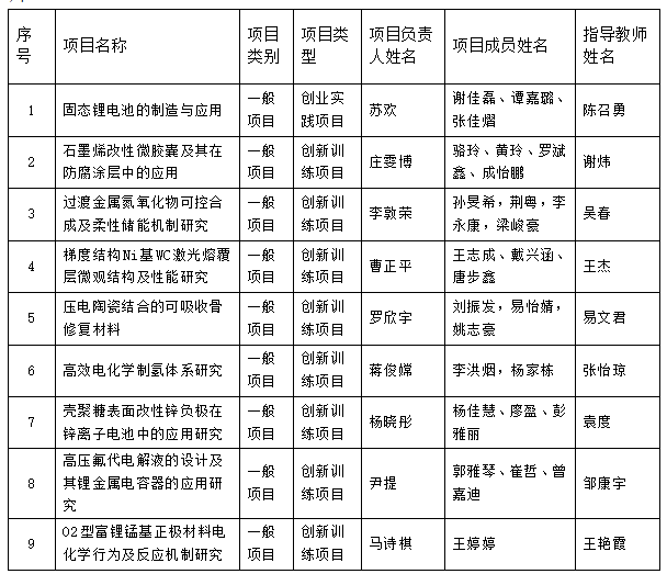
院属各单位:
根据《关于组织开展2023年大学生创新创业训练计划立项工作的通知》要求,经教师个人申报、学院组织评审,现根据学校下拨指标对学院推荐上报项目进行公示,公示时间5月30日-6月1日,如有异议,可向学院教务办实名反映。电话:85258487,联系人:李老师。
材料科学与工程学院
2023年5月30日
上一条:2023年度材料学院本科生通识讲座系列--固态电解质的研究现状和与发展前景 下一条:材料学院“材料类专业前沿系列名师专题课”第七讲——Fracture statistics of brittle materials: Weibull distribution and beyond